はじめに
部屋や地形を作るときに、ただの立方体を並べただけでは「壁や床の質感」が足りず、CGっぽさが残ります。
この記事では、Blenderで壁や床を作る基本手順と、リアルさを決める“絶妙な凹凸(ザラザラ・塗りムラ)”の作り方をわかりやすく解説します。
Blenderで壁や床を作る2つの基本方法
壁や床そのものの作り方は主に2種類あります。
メッシュ(立方体)を使う(初心者向け)
- Shift + A → メッシュ → 立方体

- Sキーでサイズ調整
厚みを維持したまま扱えるので形を作りやすい
部屋全体を立方体で囲む場合は、**法線を反転(Shift + N)**して内側を表示します。

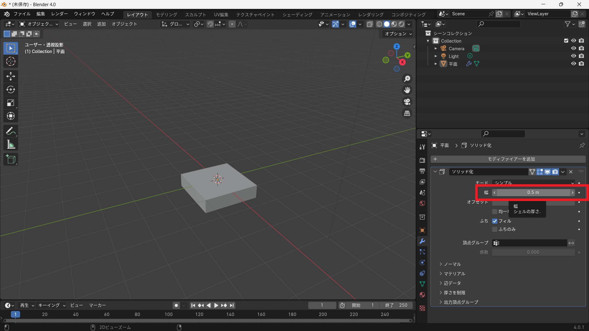
平面+ ソリッド化 モディファイア
- 平面を追加

- モディファイア → ソリッド化

- 幅 で壁の厚さを調整

壁や床の “絶妙な凹凸・質感” を出す方法まとめ
結論:
ノーマルマップか、ノイズ系テクスチャを使うだけでリアルな壁や床になる。
主に次の3つで質感を作ります。
ノーマルマップで凹凸を表現する(最も簡単)
Blender標準の「ノイズテクスチャ」を使うだけで、壁のザラザラ感が出ます。
設定手順
- 壁のオブジェクトを選択
- 平面 でも 立方体 でもOK

- 平面 でも 立方体 でもOK
- シェーディング を開く
- 壁のマテリアルを選択
- ノードが表示されていない場合は 新規 をクリック

- ノイズテクスチャ ノードを追加
- Shift + A → テクスチャ → ノイズテクスチャ

- 大きさ(Scale):150〜300(細かい凹凸用)
- 細かさ(Detail):2〜6(凹凸の細かさ)

- Shift + A → テクスチャ → ノイズテクスチャ
- バンプ ノードを追加
- Shift + A → ベクトル → バンプ

- 高さ(Height)に ノイズテクスチャ の 係数(Fac) を接続

- 強さ(Strength):0.03〜0.05(微細な凹凸)

- Shift + A → ベクトル → バンプ
- プリンシプル BSDF に接続
- バンプ ノードの ノーマル を プリンシプル BSDF の ノーマル に接続

- バンプ ノードの ノーマル を プリンシプル BSDF の ノーマル に接続
- レンダープレビュー で確認
- ビューポートを レンダーモードに切り替えて凹凸を確認
- 強さ や スケール を微調整して自然なザラつきに

- 0.03〜0.1 程度のごく小さな強度が“リアル”
- スケール は 150〜300(細かい凹凸のため)

ディスプレイスメント を使ってリアルな凹凸(本物の凹凸)を作る
Cycles + ディスプレイスメント を使うと、実際にジオメトリが変形します。
ただし、ディスプレスメント ノードだけでは微細な凹凸は表現できません。細かい表面のザラつきは バンプ / ノーマル を併用します。
設定手順
- レンダーエンジンを Cycles に設定

- 床のオブジェクトを選択

- オブジェクトに サブディビジョンサーフェスを追加
- シンプルを選択し最適化表示をON にすると、凹凸が滑らかになります
- レベル数を上げると細かくなります

- 新規マテリアルを作成
- マテリアルプロパティの設定のサーフェスをディスプレイスメントのみに変更します

- マテリアルプロパティの設定のサーフェスをディスプレイスメントのみに変更します
- ディスプレイスメント ノードで大きな高さを作る
- シェーディングエディタで ノイズテクスチャ を追加

- ディスプレイスメント ノード を追加

- ノイズテクスチャ の係数→ ディスプレイスメント ノード の高さに接続

- ディスプレイスメント ノード → マテリアル 出力のディスプレイスメントに接続

- シェーディングエディタで ノイズテクスチャ を追加
- バンプ ノードで微細な凹凸を追加
- ノイズテクスチャ と バンプノードを追加

- ノイズテクスチャ 係数→ バンプ 高さ + バンプ ノーマル→ プリンシプル BSDF ノーマルに接続

- ノイズテクスチャ と バンプノードを追加
- 組み合わせることで本物の凹凸を再現
- ディスプレイスメント → 壁の大きな形状変化
- バンプ → 細かいザラつき・塗りムラ
- この両方を重ねると最もリアル

凹凸 を作るノードセット例(万能)
- マスグレイブ → 大きなムラ
- ノイズ → 細かいざらつき
- バンプ → ノーマル へ
- カラーランプ → 白〜グレーの焼けムラ表現
実際の壁は単一の色ではなく、微妙な明暗のムラがあるので、これがリアルさに直結します。

よくある失敗例と対処法
| 失敗 | 原因 | 対処 |
|---|---|---|
| 壁がツルツルすぎる | ノーマル強度が0 | ノイズ → バンプ を追加 |
| 凹凸が強すぎて不自然 | バンプが強すぎる | 強さを下げる |
| 壁が平坦に見える | 色が均一すぎる | マスグレイブ でムラを追加 |
| 影がおかしい | 法線が反転 | Alt + N → 内側 |
まとめ
- 壁は「平面+ソリッド化」が扱いやすい
- 部屋の壁の場合は、ノイズ+バンプ
- 大きな凹凸をつけたい場合は、ノイズ+バンプとノイズ+ディスプレイスメント
- 余裕があれば マスグレイブやカラーランプで色ムラも追加できる

