Blenderの配列モディファイアーの使い方を徹底解説【等間隔コピー・複製の基本】

blender

はじめに

Blenderの「配列モディファイアー(Array Modifier)」は、
オブジェクトを等間隔に複製するための機能です。

・フェンス、階段、レンガの壁
・パイプやレールの連続したパーツ
・ネオンチューブの繰り返し
など、多くの場面で活躍する便利なモディファイアーです。

この記事では、基本設定 → 応用(カーブに沿わせる) → トラブル対処まで、初心者でもわかる形で徹底解説します。


配列モディファイアーとは?

配列モディファイアーは、元となるオブジェクトを
自動で複製し、一定のルールで並べてくれる機能 です。

特徴

  • 複製数を簡単に調整できる
  • オブジェクト間の距離を数値で正確に設定できる
  • カーブに沿わせたり、別オブジェクトの位置を参照したりできる

「Ctrl + D」で複製するより
ずっと効率的で、編集変更にも強い のが利点です。


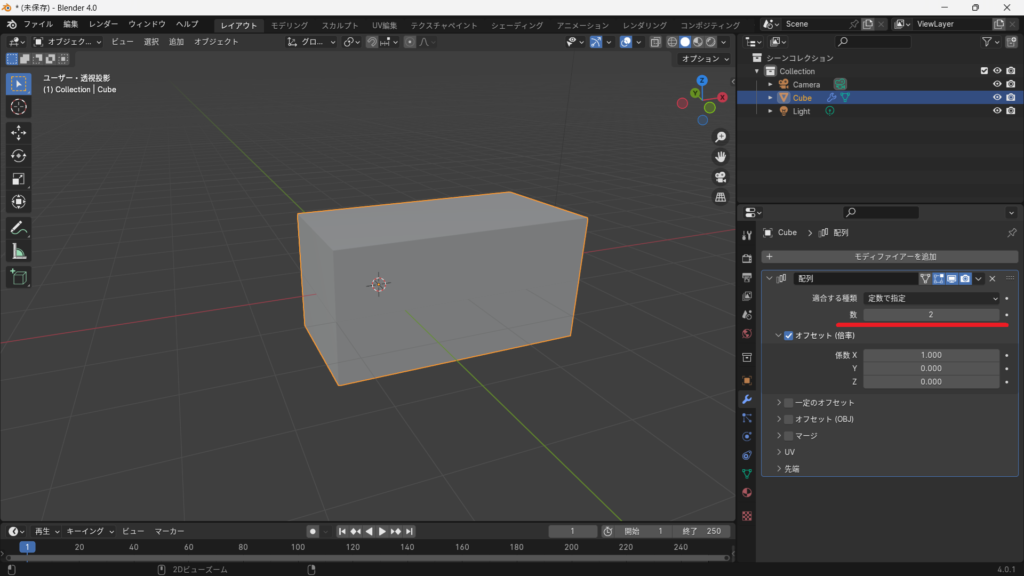
配列モディファイアーの基本的な使い方

モディファイアーを追加

  1. オブジェクトを選択
  2. 右側の「モディファイアー」タブ
  3. 「モディファイアーを追加」 → 配列(Array)

追加すると、すぐ横に複製が1つ生成されます。


配列モディファイアーの主要パラメータ

複製するオブジェクトの数。
初期値は 2(元+1つ)

オフセット(倍率)

元のオブジェクトの大きさを基準にした距離。
デフォルトは X方向:1.000

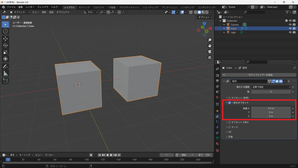
一定のオフセット

メートル単位など実寸で距離を指定したい時に使用

オフセット(倍率)・一定のオフセット は併用可能

オフセット(倍率) 1.0 + 一定のオフセット 0.5
→ オブジェクト幅+0.5m の間隔で複製


オブジェクトに合わせて自動整列したい場合

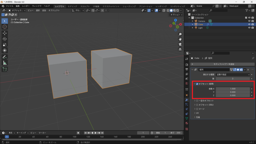
オフセットを正しく設定するコツ

等間隔にしたいのに、
「オブジェクト同士が重なる/隙間ができる」
というトラブルがよくあります。

解決策:オブジェクトの原点を正しい位置に置く

配列は “原点からの距離” を元に並びます。

おすすめの設定

  • 原点の位置:オブジェクトの端
  • オブジェクトの寸法は「Nキー → 項目 → 大きさ」で確認

これで オフセット(倍率) = 1.0 で正しく並びます。


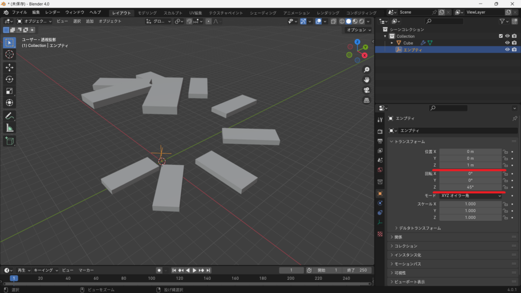
オブジェクトの方向に沿って並べたい

オフセット(OBJ)

配列を別のオブジェクトの位置・回転に合わせて並べられる機能

使い方

  1. エンプティ(空オブジェクト)を追加
  2. 配列 の「オフセット(OBJ)」にその エンプティ を指定
  3. エンプティ を回転 or 移動すると配列がそれに従って変形!

例)
・45度回転させれば螺旋状
・Z方向に移動させれば階段風の段差

アニメーションとの相性も良い機能です。


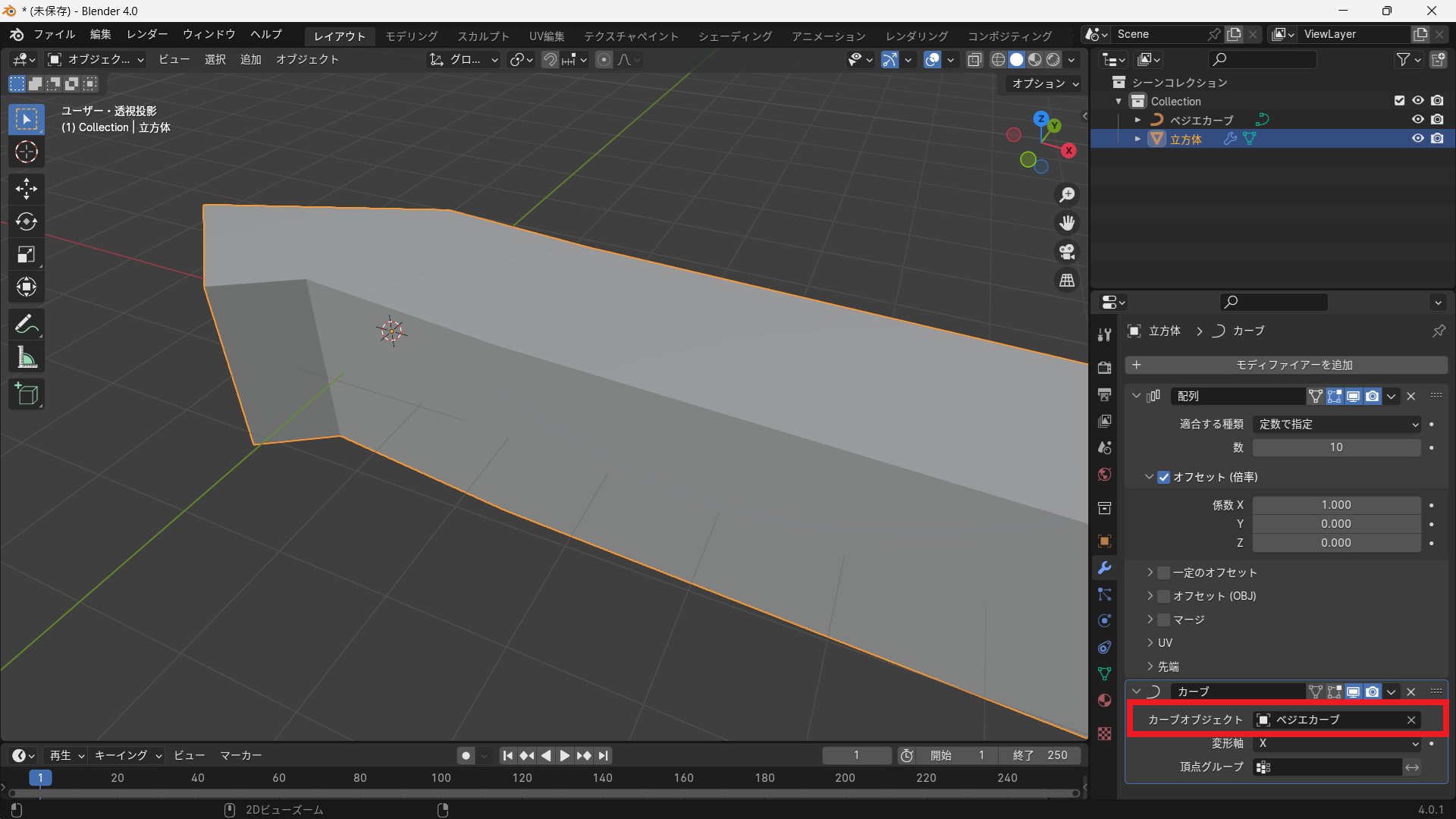
カーブに沿って配列する方法

フェンスやレールなど、曲がった形状に沿って並べたい場合は
配列 + カーブモディファイアー の組み合わせが定番。

手順

  1. 複製したいオブジェクトに 配列モディファイアー を追加
  2. カーブオブジェクト(ベジェ曲線など)を追加
  3. 複製したオブジェクトに カーブモディファイアー を追加
  4. カーブ の カーブオブジェクト にベジエ曲線などを指定
  5. オフセットやベジェ曲線を調整して自然に並ぶようにする

オブジェクトとベジェ曲線の原点は同じ位置にしておくと、意図しないズレを防げます。


よくあるトラブルと対処法

オブジェクト同士が重なる・間隔がズレる

原因

  • 原点の位置がオブジェクトの中央にある
  • オフセット(倍率) の値が適切でない
  • オブジェクトのスケールが 1 以外になっている

対処法

  • 原点をオブジェクトの端に設定する
    (編集モードで端を選択 → 右クリック → 原点を設定)
  • Ctrl + Aスケールを適用 してから配列を使う

配列が斜めにずれていく・傾いていく

原因

  • オフセット(OBJ) と オフセット(倍率) を同時に使っている
  • オフセット(OBJ) に指定したオブジェクトが回転している

対処法

  • 基本は どちらか一方のみ使用する
  • オフセット(OBJ) を使う場合は、オフセット(倍率) を 0 にする
  • オフセット(OBJ) 用の エンプティ の回転を 0 に戻す

カーブに沿わせると、形がねじれる・バラバラになる

原因

  • オブジェクトの回転・スケールが初期値でない
  • オブジェクトの向きとカーブの方向が合っていない
  • 原点位置が不適切

対処法

  • オブジェクトの
    • 位置:0,0,0
    • 回転:0,0,0
    • スケール:1,1,1
      に戻す
  • 原点をオブジェクトの端に設定する

カーブに沿わせても1つしか表示されない

原因

  • モディファイアーの順序が逆になっている

対処法

  • 配列を上、カーブを下 に配置する
  • モディファイアーは上から順に適用されることを意識する

配列を移動すると崩れる

原因

  • オブジェクトだけを移動している
  • カーブとオブジェクトの位置関係が崩れている

対処法

  • 配列オブジェクトとベジェ曲線を 一緒に移動 する
  • または、両方を同じ親オブジェクトに設定する
    →エンプティを追加し、配列モディファイアーを設定しているオブジェクトと、ベジェ曲線の両方を、その エンプティ の子にします。

複製数を増やすと重くなる

原因

  • 表示上は1つでも、内部ではすべて計算されている
  • 曲線+高ポリゴンモデルの組み合わせ

対処法

  • 作成中は 数 を減らす
  • 最終調整後に数を増やす
  • 必要に応じてモディファイアーを適用する
    →配列モディファイアーを適用すると、その時点の複製結果が確定し、後から配列としての編集はできなくなります。必要であれば、適用前のオブジェクトを複製して残しておくと安心です。

編集モードで1つ動かすと全体が変形する

原因

  • 配列は「元オブジェクト」を基準に複製しているため

対処法

  • 部分的に編集したい場合は、別オブジェクトとして分ける
    →モディファイアーを適用後、編集モードで別のオブジェクトに分けることができます。
    • 編集モードに移行します。
    • 分離したい部分の面をすべて選択します。
    • 選択した状態で P キーを押し、「選択」 を選ぶとオブジェクトが分離されます。

      分離後は、新しいオブジェクトとして生成されます。
      そのため、分離したオブジェクトは元の配列とは独立しており、
      位置や形状を個別に編集できるようになります。

まとめ

配列モディファイアーは
「正確に、効率よく複製を作る」ための最強ツール です。

  • 数:複製数
  • オフセット(倍率)/一定のオフセット:間隔調整
  • オフセット(OBJ):別オブジェクトに沿って並べる
  • カーブ 併用:曲線に沿った配列

Blenderで繰り返し構造を作る場合は必須と言えるほど便利です。